AN 796: Cyclone® V and Arria® V SoC Device Design Guidelines
ID
683360
Date
3/30/2022
Public
1. Overview of the Design Guidelines for Cyclone® V SoC FPGAs and Arria® V SoC FPGAs
2. Background: Comparison between Cyclone® V SoC FPGA and Arria® V SoC FPGA HPS Subsystems
3. Design Guidelines for HPS portion of SoC FPGAs
4. Board Design Guidelines for SoC FPGAs
5. Embedded Software Design Guidelines for SoC FPGAs
A. Support and Documentation
B. Additional Information
4.2.1.1. Boot Source
4.2.1.2. Select Desired Flash Device
4.2.1.3. BSEL Options
4.2.1.4. Boot Clock
4.2.1.5. CSEL Options
4.2.1.6. Selecting NAND Flash Devices
4.2.1.7. Determine Flash Programming Method
4.2.1.8. For QSPI and SD/MMC/eMMC Provide Flash Memory Reset
4.2.1.9. Selecting QSPI Flash Devices
4.5.1. HPS EMAC PHY Interfaces
4.5.2. USB Interface Design Guidelines
4.5.3. QSPI Flash Interface Design Guidelines
4.5.4. SD/MMC and eMMC Card Interface Design Guidelines
4.5.5. NAND Flash Interface Design Guidelines
4.5.6. UART Interface Design Guidelines
4.5.7. I2C Interface Design Guidelines
4.5.8. SPI Interface Design Guidelines
5.1.1. Assembling the Components of Your Software Development Platform
5.1.2. Selecting an Operating System for Your Application
5.1.3. Assembling your Software Development Platform for Linux
5.1.4. Assembling a Software Development Platform for a Bare-Metal Application
5.1.5. Assembling your Software Development Platform for a Partner OS or RTOS
5.1.6. Choosing Boot Loader Software
5.1.7. Selecting Software Tools for Development, Debug and Trace
5.5.1.1. Enable Runtime Calibration Report
5.5.1.2. Change DLEVEL To Get More Debug Information
5.5.1.3. Enable Example Driver for HPS SDRAM
5.5.1.4. Change Data Pattern in Example Driver
5.5.1.5. Example Code to Write and Read from All Addresses
5.5.1.6. Read/Write to HPS Register in Preloader
5.5.1.7. Check HPS PLL Lock Status in Preloader
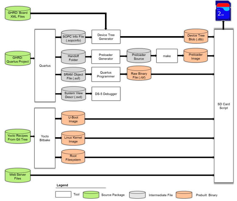
5.1.3.4. GSRD for Linux Build Flow
The figure below presents a detailed build flow for the GSRD. Refer to the GSRD User Manuals link given below for more details.
Figure 11. GSRD for Linux - Build Flow

The above build flow is the one used for the GSRD for Linux but it can be tweaked to match the individual needs of each project. For example:
- Linux kernel could be built separately without using Yocto Bitbake.
- Linux filesystem could be built separately without using Yocto Project.
- Linux Device Tree could be managed without using the Device Tree Generator. For example, it can be manually edited.
Related Information