Overview
This guide is for users who are familiar with Intel® AI Analytics Toolkit and Intel® Distribution of OpenVINO™ Toolkit. It provides recommendations for tuning the 4th Generation Intel® Xeon® Scalable Processor platform for Intel® optimized AI Toolkits. These hardware and software configurations provide the best performance in most situations. However, please note that we rely on users to carefully consider these settings for their specific scenarios, since these tools can be deployed in multiple ways.
The 4th Generation Intel® Xeon® Scalable Processor platform is an unique, scalable platform optimized for different workloads acceleration including HPC, AI, BigData, Networking etc. with higher performance and TCO efficiency:
- More cores with up to 56 cores per socket and up to 448 cores in an 8-socket platform
- New built-in AI acceleration engine, Intel® Advanced Matrix Extensions (AMX), which accelerates a variety of AI Inference and Training workloads (NLP, recommendation systems, image recognition…) with BF16 and INT8 datatype support
- Increased memory bandwidth and speed with DDR5 (vs. DDR4) and High Bandwidth Memory (HBM) for memory-bound workloads
- Accelerate time to data analysis with new integrated In-Memory Database Accelerator (IAX)
- High throughput for latency-sensitive workloads with up to 2x I/O bandwidth with PCIe 5.0
- Increased overall system performance with Intel Dynamic Load Balancer (DLB) – efficient handling of network data
- Up to 4x cryptography and data compression workloads acceleration with Integrated Intel QuickAssist Technology (QAT)
AI Stages
A typical deep learning application has following stages:

Each stage requires the allocation of these resources:
- Computational power
- Memory
- Storage for datasets
- Communication link between compute nodes
- Optimized software
Choosing the right combination of resources greatly accelerates the efficiency of your AI services. All of the processes including dataset preparation, model training, model optimization, and model deployment, can be done on a 4th Generation Intel® Xeon® Scalable Processor platform-based infrastructure that supports machine learning/deep learning platforms for training and inference. A proposed infrastructure is shown in the figure below:

Introducing Advanced Matrix Extension (AMX)
Intel® Advanced Vector Extensions 512 (Intel® AVX-512) is a “single instruction, multiple data” (SIMD) instruction set based on x86 processors. It is used for executing multiple data operations with a single instruction. As the name implies, Intel® AVX-512 has a register width of 512 bits, and it supports 16 32-bit single-precision floating-point numbers or 64 8-bit integers.
Intel® Xeon® Scalable Processors support multiple types of workloads, including complex AI workloads. They improve AI computation performance with Intel® Deep Learning Boost (Intel® DL Boost). Intel Deep Learning Boost includes Intel® AVX-512 VNNI (Vector Neural Network Instructions), AVX512 BF16 and AMX (Advanced Matrix Extension).
AVX-512 VNNI can combine three instructions (vpmaddubsw, vpmaddwd, and vpaddd) into one (vpdpbusd) execution. This further unleashes the computing potential of next-generation Intel® Xeon® Scalable Processors and increases the inference performance of the INT8 model. 2nd Generation, 3rd Generation, and 4th Generation Intel® Xeon® Scalable Processors all support VNNI.
The AVX-512_BF16 feature includes an instruction (VDPBF16PS) to compute dot product of BF16 pairs and to accumulate to single precision (FP32), as well as instructions (VCVTNE2PS2BF16, VCVTNEPS2BF16) to convert packed single precision data (FP32) to packed BF16 data.
Intel® Advanced Matrix Extensions (Intel® AMX) is a new 64-bit programming paradigm consisting of two components: a set of 2-dimensional registers (tiles) representing sub-arrays from a larger 2-dimensional memory image and an accelerator able to operate on tiles. The first implementation is called TMUL (tile matrix multiply unit).
Intel® Deep Learning Boost
| Processor | AVX-512 VNNI | AVX-512 BF16 | AMX |
| Cascade Lake | V | ||
| Cooper Lake | V | V | |
| Ice Lake | V | ||
| Sapphire Rapids | V | V | V |

Deep Learning VNNI
Platforms not using VNNI require the vpmaddubsw, vpmaddwd and vpaddd instructions to complete the multiply-accumulate operations in INT8 convolution operation:

Diagram showing INT8 described in text
Platforms using VNNI require only one instruction, “vpdpbusd”, to complete the INT8 convolution operation:

Diagram showing INT8 described in text
AMX
AMX introduces a new matrix register file with eight rank-2 tensor registers called “tiles”. It also introduces the concept of accelerators that are capable of operating on those tiles. The matrix register file comprises eight tiles (named TMM0…TMM7), each having a maximum size of 16 rows by 64-byte columns for a total size of 1 KiB/register and 8 KiB for the entire register file. Load a tile representing a small section from a larger image in memory, operate on that tile, and repeat with the next tile that represents the next portion of the image. When done, store the resultant tile to memory. The Tile Matrix Multiply (TMUL) unit comprises a grid of fused multiply-add units capable of operating on tiles.

AMX sub-extensions and related instructions
The AMX extension comprises three sub-extensions: AMX-TILE, AMX-INT8, and AMX-BF16.
| Instruction | AMX-TILE | AMX-INT8 | AMX-BF16 |
| LDTILECFG | V | ||
| STTILECFG | V | ||
| TILELOADD | V | ||
| TILELOADDT1 | V | ||
| TILESTORED | V | ||
| TILERELEASE | V | ||
| TILEZERO | V | ||
| TDPBSSD | V | ||
| TDPBSUD | V | ||
| TDPBUSD | V | ||
| TDPBUUD | V | ||
| TDPBF16PS | V |
Environment
This configuration is based on 4th Generation Intel Xeon processor hardware. Server platform, memory, hard drives, network interface cards can be determined according to usage requirements. Hardware and software tested for this tuning guide include:
Hardware
| Hardware | Model |
| Server Platform Name/Brand/Model | Intel® Eagle Stream Server Platform |
| CPU | Intel® Xeon® PLATINUM 8480 CPU @ 2.00GHz |
| Memory |
8*32 GB DDR5, 4800 MT/s |
Software
| Software | Version |
| Operating System | Ubuntu 22.04.1 LTS |
| Kernel | 5.17.6 |
| Frequency Driver | intel_pstate |
| Frequency Governor | performance |
BIOS Settings
| Configuration item | Recommended value |
| Processor Configuration | |
|
(New BIOS) Enable LP |
All LPs |
|
(Old BIOS) Hyper-Threading [ALL] |
Enabled |
| Hardware Prefetcher | Enabled |
| Adjacent Cache Prefetch | Enabled |
| DCU Streamer Prefetcher | Enabled |
| DCU IP Prefetcher | Enabled |
| LLC Prefetch | Disabled |
| LLC Dead Line Allocation | Enabled |
| Homeless Prefetch | Auto |
| Advanced Power Management Configuration | |
| Intel® Turbo Boost Technology |
Enabled |
Memory
One important system configuration is balanced DIMM population, which is suggested to be set as balanced to get optimized performance.
Populate as many channels per socket as possible prior to adding additional DIMMs to the channel. It might impact the memory bandwidth if two dimm share one channel.
Please also refer to Chapter 4 in Eagle Stream Platform Performance & Power Optimization Guide for more details.
CPU
The 4th Generation of Intel® Xeon® Scalable processor comes with the all new Intel® AMX (Advanced Matrix Extensions) instruction set. Intel® AMX provides acceleration for mixed precision deep learning training and inference workloads. The 4th Generation of Intel® Xeon® Scalable processor provides two instruction sets viz. AMX_BF16 and AMX_INT8 which provides acceleration for bfloat16 and int8 operations respectively
Note: To confirm that AMX_BF16 and AMX_INT8 are supported by the CPU, enter the following command on the bash terminal and look for AMX in the “flags” section. In case AMX instructions are not getting listed, consider updating the Linux kernel to 5.17 and above
$ cat /proc/cpuinfo
Network
If cross-node training clusters are required, choose high-speed networks, such as 25G/100G, for better scalability.
Hard drive
For high I/O efficiency, use SSDs and drives with higher read and write speeds.
Linux Operating System Optimization
To speed up processing tune the Linux operating system for parallel programming.
OpenMP Parameter Settings
The OpenMP is a specification for parallel programming. In case your application implements OpenMP based threading, experiment with the following environment variables and find the best fit values:
- OMP_NUM_THREADS = “number of cpu cores in container”
- KMP_BLOCKTIME = 1 or 0 (set according to actual type of model)
- KMP_AFFINITY=granularity=fine, verbose, compact,1,0
Number of CPU cores
Consider the impact on inference performance based on the number of CPU cores being used, as follows:
- When batchsize is small (in online services for instance) the increase in inference throughput gradually weakens as the number of CPU cores increases. In practice, 8-16 CPU cores is recommended for service deployment depending on the model used.
- When batchsize is large (in offline services for instance) the inference throughput can increase linearly as the number of CPU cores increases. In practice, more than 20 CPU cores is recommended for service deployment.
# taskset -C xxx-xxx –p pid (limits the number of CPU cores used in service)
NUMA Configuration
For NUMA-based servers, a 5-10% increase in performance may be realized when configuring NUMA on the same node compared to using it on different nodes.
#numactl -N NUMA_NODE -l command args ... (controls NUMA nodes running in service)
Configuration of Linux Performance Governor
Efficiency is the key consideration. Set the CPU frequency to its peak for the best performance.
# cpupower frequency-set -g performance
CPU C-States Settings
There are several power modes available for each CPU which are collectively referred to as C-states or C-modes. To reduce power consumption when the CPU is idle, the CPU can be placed in the low-power mode. Disabling C-States can increase performance.
#cpupower idle-set -d 2,3
Using Intel® Optimization for TensorFlow*
Starting with TensorFlow Version 2.9, the performance improvements delivered by the Intel® oneAPI Deep Neural Network Library (oneDNN) are turned on by default. While Intel® Optimization for TensorFlow* adds optimizations for extra performance when running TensorFlow on Intel hardware. The intention is to deliver up-to-date features and optimizations for TensorFlow on Intel hardware. Examples include AVX-512 Vector Neural Network Instructions (AVX512 VNNI) and Intel® Advanced Matrix Extensions (Intel® AMX).
Intel® Optimization for TensorFlow* has been released as an open–source project.
Install Intel® Optimization for TensorFlow*
Note: Optimizations for 4th Generation Intel® Xeon® Scalable processors start from Intel® Optimization for TensorFlow* 2.11, and dev packages are needed.
conda create -n intel-tf python=3.8 -y
conda activate intel-tf
pip install intel-tensorflow==2.11.dev202242
Optimization Recommendations for TensorFlow-based Deep Learning Models
To maximize deep learning performance on Intel® platform, Intel® Optimization for TensorFlow* takes advantage of following techniques:
- NUMA Control: numactl specifies NUMA scheduling and memory placement policy
- Multi-threads: utilize OpenMP to parallelize deep learning model execution among CPU cores
- Thread Affinity: use KMP_AFFINITY to restrict execution of certain threads to a subset of the physical processing units in a multiprocessor computer
Refer to Maximize TensorFlow* Performance on CPU for more details.
Enabling BF16
Intel® 4th Generation Intel® Xeon® Scalable Processors support accelerating AI inference by using low precision data types such as BF16 and INT8 based on the Intel® Deep Learning Boost and Intel® Advanced Matrix Extension(AMX). There are several instructions such as AMX_BF16, AMX_INT8, AVX512_BF16, AVX512_VNNI to accelerate AI models.
For Inference
For a pre-trained FP32 model (resnet50 from TensorFlow Hub as an example below):
- Install tensorflow_hub for this sample in addition to Intel® Optimization for TensorFlow*
pip install tensorflow_hub - Run inference with export ONEDNN_VERBOSE=1, you should be able to see AVX512_BF16 and AMX_BF16 instructions are enabled.
- Save below code as inference.py
import os
import tensorflow as tf
import tensorflow_hub as tf_hub
# Enable Auto Mixed Precision
tf.config.optimizer.set_experimental_options({"auto_mixed_precision_onednn_bfloat16": True})
os.environ["TFHUB_CACHE_DIR"] = 'tfhub_models'
model = tf_hub.KerasLayer('https://tfhub.dev/google/imagenet/resnet_v1_50/classification/5')
model(tf.random.uniform((1, 224, 224, 3)))
-
- Run inference script in terminal
export ONEDNN_VERBOSE=1
python inference.py
-
- Check the result
dst_bf16::blocked:Adcb16a:f0,,,64x3x7x7,69.343
onednn_verbose,exec,cpu,convolution,jit:avx512_core_amx_bf16,forward_training,src_bf16::blocked:acdb:f0 wei_bf16::blocked:Adcb16a:f0 bia_undef::undef::f0 dst_bf16::blocked:acdb:f0,attr-scratchpad:user attr-post-ops:binary_sub:f32:2+binary_mul:f32:2+binary_mul:f32:2+binary_add:f32:2+eltwise_relu ,alg:convolution_direct,mb1_ic3oc64_ih224oh112kh7sh2dh0ph3_iw224ow112kw7sw2dw0pw3,3.29614
onednn_verbose,exec,cpu,pooling_v2,jit:avx512_core_bf16,forward_training,src_bf16::blocked:acdb:f0 dst_bf16::blocked:acdb:f0 ws_u8::blocked:acdb:f0,,alg:pooling_max,mb1ic64_ih112oh56kh3sh2dh0ph0_iw112ow56kw3sw2dw0pw0,5.21802
For Training
You can also train a mixed precision model with bf16 using TensorFlow Keras API
- Save below code as training.py
import tensorflow as tf
from keras.utils import np_utils
from tensorflow.keras import mixed_precision
# Enable Auto Mixed Precision
mixed_precision.set_global_policy('mixed_bfloat16')
# load data
cifar10 = tf.keras.datasets.cifar10
(x_train, y_train), (x_test, y_test) = cifar10.load_data()
num_classes = 10
# pre-process
x_train, x_test = x_train/255.0, x_test/255.0
y_train = np_utils.to_categorical(y_train, num_classes)
y_test = np_utils.to_categorical(y_test, num_classes)
# build model
feature_extractor_layer = tf.keras.applications.ResNet50(include_top=False, weights='imagenet')
feature_extractor_layer.trainable = False
model = tf.keras.Sequential([
tf.keras.layers.Input(shape=(32, 32, 3)),
feature_extractor_layer,
tf.keras.layers.Flatten(),
tf.keras.layers.Dense(1024, activation='relu'),
tf.keras.layers.Dropout(0.2),
tf.keras.layers.Dense(num_classes, activation='softmax')
])
model.compile(
optimizer=tf.keras.optimizers.Adam(),
loss=tf.keras.losses.CategoricalCrossentropy(),
metrics=['acc'])
# train model
model.fit(x_train, y_train,
batch_size = 128,
validation_data=(x_test, y_test),
epochs=1)
model.save('resnet_bf16_model')
- Run training script in terminal
export ONEDNN_VERBOSE=1
python training.py
- Check the result
dst_bf16::blocked:Adcb16a:f0,,,64x3x7x7,160.375
onednn_verbose,exec,cpu,convolution,jit:avx512_core_amx_bf16,forward_training,src_bf16::blocked:acdb:f0 wei_bf16::blocked:Adcb16a:f0 bia_bf16::blocked:a:f0 dst_bf16::blocked:acdb:f0,attr-scratchpad:user ,alg:convolution_direct,mb128_ic3oc64_ih32oh16kh7sh2dh0ph3_iw32ow16kw7sw2dw0pw3,2.0481
onednn_verbose,exec,cpu,batch_normalization,bnorm_jit:avx512_core_bf16,forward_inference,data_bf16::blocked:acdb:f0 diff_undef::undef::f0,,flags:GSR,mb128ic64ih16iw16,0.783203
onednn_verbose,exec,cpu,pooling_v2,jit:avx512_core_bf16,forward_training,src_bf16::blocked:acdb:f0 dst_bf16::blocked:acdb:f0 ws_u8::blocked:acdb:f0,,alg:pooling_max,mb128ic64_ih18oh8kh3sh2dh0ph0_iw18ow8kw3sw2dw0pw0,0.908936
Enabling INT8
Intel® Optimized TensorFlow* co-works with Intel® Neural Compressor to provide compatible TensorFlow INT8 quantization solution support with same user experience.
Using Intel® Extension for Pytorch* for optimization and Performance boost
Intel® Extension for PyTorch* adds optimizations for extra performance when running PyTorch on Intel hardware. Most of these optimizations will be included in stock PyTorch releases in the future. The intention of the extension is to deliver up-to-date features and optimizations for PyTorch on Intel hardware. Examples include AVX-512 Vector Neural Network Instructions (AVX512 VNNI) and Intel® Advanced Matrix Extensions (Intel® AMX).
Intel® Extension for PyTorch* has been released as an open–source project.
Using PyTorch*, a Deep Learning Framework
Make sure PyTorch is installed so that the extension will work properly. For more information on installation refer to: Installation
Deploying PyTorch
Environment: Python 3.7 or above
Step 1: Visit the official PyTorch website
Step 2: Select CPU
Currently, Intel oneDNN is integrated into the official version of PyTorch, so there is no need for an additional installation to achieve accelerated performance on the Intel® Xeon® Scalable Processor platform. Select “CPU” for Compute Platform. See the figure below for details.

Step 3: Installation
pip3 install torch torchvision torchaudio --extra-index-url https://download.pytorch.org/whl/cpu
Intel® Extension for PyTorch* Installation
You can use either of the following commands to install Intel® Extension for PyTorch*:
python -m pip install intel_extension_for_pytorch
python -m pip install intel_extension_for_pytorch -f https://software.intel.com/ipex-whl-stable
Getting Started
Minor code changes are required for users to get started with Intel® Extension for PyTorch*. Both PyTorch imperative mode and TorchScript mode are supported.
For inference applies the ipex.optimize function to the model object.
For training applies the ipex.optimize function to the model object, as well as an optimizer object.
The following code snippet shows training code with BF16/FP32 data types. More examples for training and inference are available at Example Page
import torch
import intel_extension_for_pytorch as ipex
model = Model()
model = model.to(memory_format=torch.channels_last)
criterion = ...
optimizer = ...
model.train()
# For FP32
model, optimizer = ipex.optimize(model, optimizer=optimizer)
# For BF16
model, optimizer = ipex.optimize(model, optimizer=optimizer, dtype=torch.bfloat16)
# Setting memory_format to torch.channels_last could improve performance with 4D input data. This is optional.
data = data.to(memory_format=torch.channels_last)
optimizer.zero_grad()
output = model(data)
Optimization Recommendations for Training and Inferencing PyTorch-based Deep Learning Models
Although default primitives of PyTorch and Intel® Extension for PyTorch* are highly optimized, there are additional configuration options that can improve performance. Most can be applied by a launch script that automates setting configuration options, mainly for the following:
- OpenMP library: [Intel OpenMP library (default) | GNU OpenMP library]
- Memory allocator: [PyTorch default memory allocator | Jemalloc | TCMalloc (default)]
- Number of instances: [Single instance (default) | Multiple instances]
For more details refer to Launch Script Usage Guide
Apart from launch scripts there are other hardware settings that include configuring the structure of Intel CPUs, as well as Non-Uniform Memory Access (NUMA). Software configuration can be set to take advantage of Channels Last memory format, OpenMP, numactl to fully utilize CPU computation resources with Intel® Extension for PyTorch* to boost performance. For more details refer to Performance Tuning Guide
Enabling BF16 Inference
Intel® 4th Generation Intel® Xeon® Scalable Processors support accelerating AI inference by using low precision data types such as BF16 and INT8 based on the Intel® Deep Learning Boost and Intel® Advanced Matrix Extension(AMX). There are several instructions such as AMX_BF16, AMX_INT8, AVX512_BF16, AVX512_VNNI to accelerate AI models.
Auto Mixed Precision(AMP)
torch.cpu.amp provides convenience for auto data type conversion at runtime. Deep learning workloads can benefit from lower-precision floating point data types such as torch.float16 or torch.bfloat16, because of its lighter calculation workload and smaller memory usage. The Auto Mixed Precision (AMP) feature automates the tuning of data type conversions over all operators.
Steps to enable AMX_BF16
To check whether given cpu machine supports AMX_BF16 instructions, use lscpu command.
torch.cpu.amp.autocast allows scopes of your script to run with mixed precision. In these scopes, operations run in a data type chosen by the autocast class to improve performance while maintaining accuracy. The following simple network should show a speedup with mixed precision:
class SimpleNet(torch.nn.Module):
def __init__(self):
super(SimpleNet, self).__init__()
self.conv = torch.nn.Conv2d(64, 128, (3, 3), stride=(2, 2), padding=(1, 1), bias=False)
def forward(self, x):
return self.conv(x)
torch.cpu.amp.autocast is designed to be a context manager that allow the scope of your script to run with mixed precision. AMX_BF16 are newer and have more advanced intrinsics than AVX512_BF16. They offer better performance to support AI applications. Therefore, for the data type BFloat16, AMX_BF16 has the highest execution priority. The AI frameworks optimized by Intel will choose AMX_BF16 first. If it is not available, then AVX512_BF16 will be chosen. For more details refer to Auto Mixed Precision (AMP)
model = SimpleNet().eval()
x = torch.rand(64, 64, 224, 224)
with torch.cpu.amp.autocast():
y = model(x)
To Check whether AMX_BF16 is enabled, check for avx512_core_amx_bf16 JIT Kernel usage. Review the setting ONEDNN_VERBOSE=1
The Github link to the Intel® Extension for PyTorch* is: Intel® Extension for PyTorch*
AI Neural Network Model Low Precision Optimization
Overview
Intel® 4th Generation Intel® Xeon® Scalable Processors support accelerating AI inference by using low precision data types such as BF16 and INT8 based on the Intel® Deep Learning Boost and Intel® Advanced Matrix Extension.
- Quantization
Using the INT8 data type to optimize AI model is one type of quantization, the process of mapping continuous infinite values to a smaller set of discrete finite values.
- Mixed Precision
Mixed Precision uses lower-precision data types such as BF16 to make models that run with 16-bit and 32-bit mixed floating-point types during training and inference. This runs faster with less memory consumption.
Instruction
Intel® 4th Generation Intel® Xeon® Scalable Processors support several instructions to accelerate AI models:
| Intrinsics | AVX512_VNNI | AVX512_BF16 | AMX_INT8 | AMX_BF16 |
| Data type | INT8 | BF16 | INT8 | BF16 |
| Variable type | Vector | Vector | Matrix | Matrix |
AMX_INT8/AMX_BF16 are newer and more advanced intrinsics than AVX512_VNNI/AVX512_BF16. They offer better performance to support AI applications. AMX_INT8 has the highest execution priority. The AI frameworks optimized by Intel will choose AMX_INT8 first. If it is not available, then AVX512_VNNI will be chosen.
Steps
- Convert FP32 model to INT8/BF16 model.
Run quantization or the mixed precision process to get the INT8/BF16 model.
- Execute the INT8/BF16 model inference on Intel® 4th Generation Intel® Xeon® Scalable Processors by the AI frameworks optimized for Intel Architecture.
The AI framework will call highest level intrinsics supported by them in CPU to gain better performance.
For example: If AI framework calls AVX512_VNNI, instead of AMX_INT8, please check if the newer release supports AMX_INT8 and install right release.
AI Neural Network Quantization Process
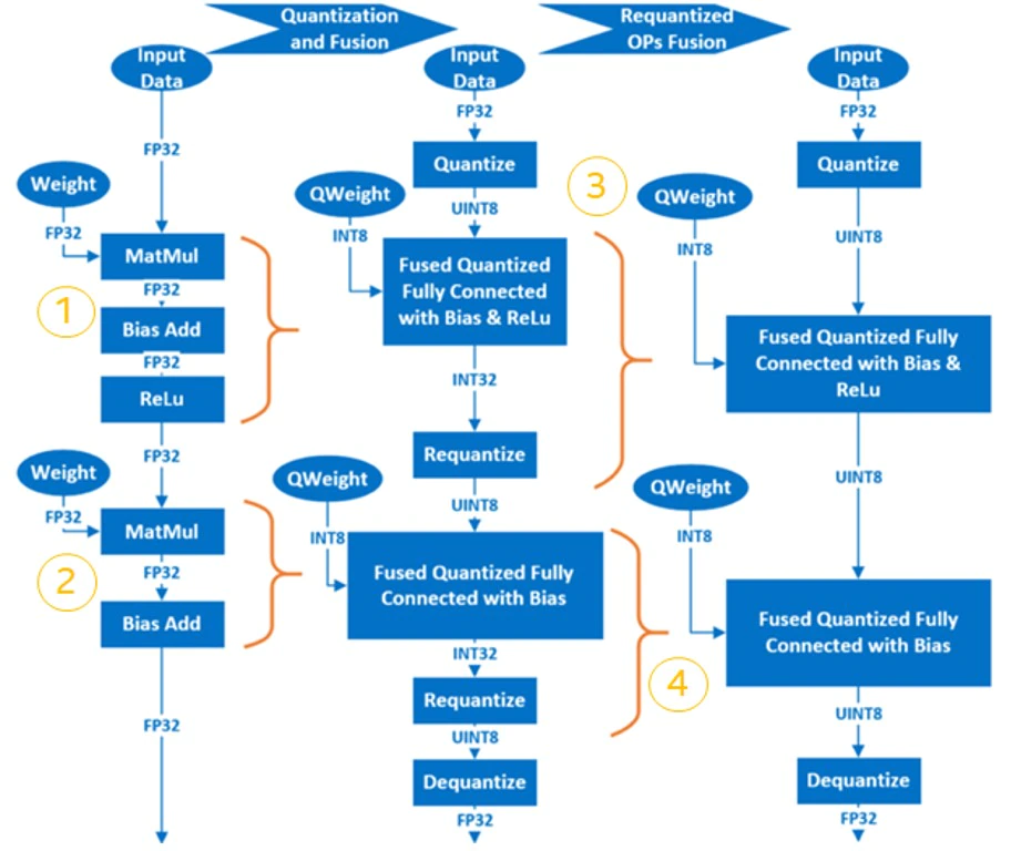
Computations in neural networks are mainly concentrated in the convolution layer and the fully connected layer. The computations on these two layers can be expressed as: Y = X * Weights + Bias. Therefore, it is natural to focus on matrix multiplication to optimize performance. The way to begin neural network model quantization is by trading-off precision (limited) for performance improvement. By replacing 32-bit floating-point numbers with low-precision integers for matrix operations, it not only speeds up calculations, but also compresses the model, thus saving memory bandwidth.
There are three approaches to the quantization of neural network models:
- Post-Training Quantization (PTQ), which is supported by most AI frameworks. Quantize a trained FP32 model. It execute a calibration process (infer FP32 model with small dataset) and record the data range of every layer’s input and output. Then quantize the model according to the data range info. It provides good quantization result.
- Quantization-Aware-Training (QAT), which inserts the FakeQuantization node into the FP32 model when the training converges. It increases the quantization-induced noise. During the backpropagation stage of the training, the model weights fall into a finite interval which results in better quantization precision.
- Dynamic Quantization (DQ) is very similar to PTQ. They are both quantization methods used on post-trained models. The difference lies in that the quantization factor in the activation layer is dynamically decided by the data range used when the neural network model is run, while for PTQ samples from a small-scale pre-processed dataset are used to obtain data distribution and range information in the activation layer, then records it permanently in the newly generated quantization model. Of the Intel® Intel® Neural Compressor which we will talk about later on, onnxruntime supports this method at the backend only.
The basic procedure for the post-training quantization of neural network is as follows:
- Fuse FP32 OP to INT8 OP. For example, MatMul, BiasAdd and ReLU can be fused into a single quantized OP at the fully connected layer, QuantizedMatMulWithBiasAndRelu. Different neural network frameworks support different fuse-able OPs. For Intel® Intel® Neural Compressor, which will be discussed later on, here is a list of fuse-able OPs supported by TensorFlow. For fuse-able OPs supported by pyTorch, please see.
- Quantize weights and save them in the quantized model.
- Quantize the input/activation layer by sampling the calibration dataset to acquire the distribution and range information of the data in the activation layer, which is then recorded in the newly generated quantized model.
- The Requantize operation is fused into its corresponding INT8 OP to generate the final quantized model.
Using a simple model which includes two layers of MatMul as an example, we can observe the quantization process as follows:

AI Neural Network Mixed Precision Process
FP32 and BF16 have same data range and different decimal part. It’s easy to convert FP32 to BF16. But use BF16 will impact the model accuracy due to the cutted decimal part. Some operations are numerically-safe for BF16, that means the operation based on BF16 has no obviously accuracy loss compared to FP32. Some operations are numerically-dangerous for BF16, that means the operation based on BF16 has obviously accuracy loss compared to FP32. The following procedure will be handled by the AI framework/tool automatically. You can tune it by configuring whether to allow or to deny numerically-dangerous operations.
- According to the experiment, set the numerically-safe operations to allow or to deny numerically-dangerous operations
- Convert the operations in allow set to BF16
- Insert the “Cast” operation between FP32 and BF16 operations to convert data from FP32 to BF16 or revert
Intel® Neural Compressor
Intel Neural Compressor is one of the key AI software components in the Intel® oneAPI AI Analytics Toolkit. It is an open-source Python library that runs on Intel CPUs and GPUs. This toolkit delivers unified interfaces across multiple deep learning frameworks for popular network compression technologies, such as quantization, pruning, and knowledge distillation. It supports automatic, accuracy-driven, tuning strategies to quickly find the best model. It also implements different weight pruning algorithms to generate a pruned model with a pre-defined sparsity goal and it supports knowledge distillation from a teacher model to a student model.

Intel® Neural Compressor currently support the following Intel optimized deep learning frameworks:
The frameworks and their versions that have already been verified are shown below:
- OS version: CentOS 8.4, Ubuntu 20.04
- Python version: 3.7, 3.8, 3.9, 3.10
| Framework | TensorFlow | Intel TensorFlow | PyTorch | IPEX | ONNX Runtime | MXNet |
|---|---|---|---|---|---|---|
| Version | 2.9.1 2.8.2 2.7.3 |
2.9.1 2.8.0 2.7.0 |
1.12.0+cpu 1.11.0+cpu 1.10.0+cpu |
1.12.0 1.11.0 1.10.0 |
1.11.0 1.10.0 1.9.0 |
1.8.0 1.7.0 1.6.0 |
Note: Please set the environment variable TF_ENABLE_ONEDNN_OPTS=1 to enable oneDNN optimizations if you are using TensorFlow from v2.6 to v2.8. oneDNN has been fully default from TensorFlow v2.9.
The tuning strategies supported by Intel® Neural Compressor include:
The workflow for Intel® Neural Compressor is shown below. The model quantization parameters matching the accuracy loss target are automatically selected according to the set tuning strategy, and the quantized model is generated:

Installing Intel® Neural Compressor
For details on installation, refer to: Intel Neural Compressor Installation
Step 1: Use Anaconda to create a Python3.x virtual environment with the name: env_inc. We are using Python 3.9 here as an example:
conda create -n env_inc python=3.9
conda activate env_inc
Step 2: Install Intel® Neural Compressor with the binary file:
# install stable basic version from pip
pip install neural-compressor
# install stable full version from pip (including GUI)
pip install neural-compressor-full
or
# install nightly basic version from pip
pip install -i https://test.pypi.org/simple/ neural-compressor
# install nightly full version from pip (including GUI)
pip install -i https://test.pypi.org/simple/ neural-compressor-full
or
# install stable basic version from from conda
conda install neural-compressor -c conda-forge -c https://software.repos.intel.com/python/conda/
# install stable full version from from conda (including GUI)
conda install neural-compressor-full -c conda-forge -c https://software.repos.intel.com/python/conda/
Step 3: Install AI Framework
Install Tensorflow, Pytorch, ONNX-RT, MXNet according to the model type to be handled. For example, to install intel-tensorflow
# install intel-tensorflow from pip
pip install intel-tensorflow
Using Intel® Neural Compressor
We are using ResNet50 v1.0 as an example to explain how to use this tool for quantization and mixed precision optimization.
Dataset preparation:
Step 1: Download and decompress the ImageNet validation dataset:
To download the raw images, the user must create an account with ImageNet.
mkdir –p img_raw/val
cd img_raw
wget http://www.image-net.org/challenges/LSVRC/2012/xxxxxxxx/ILSVRC2012_img_val.tar
tar –xvf ILSVRC2012_img_val.tar -C val
Step 2: Move the image files to the child directories sorted by label:
cd val
wget -qO- https://raw.githubusercontent.com/soumith/imagenetloader.torch/master/valprep.sh | bash
Step 3: Use the script, prepare_dataset.sh, to convert raw data to the TFrecord format with 128 shards:
git clone https://github.com/intel/neural-compressor.git
cd neural-compressor/
git checkout 6663f7b
cd examples/tensorflow/image_recognition/tensorflow_models/quantization/ptq
bash prepare_dataset.sh --output_dir=./data --raw_dir=/PATH/TO/img_raw/val/ --shards=128 --subset=validation
Reference
Pretrained FP32 Model preparation:
wget https://storage.googleapis.com/intel-optimized-tensorflow/models/v1_6/resnet50_fp32_pretrained_model.pb
Run Quantization:
Edit the file:
Change all default dataset path (root: /path/to/evaluation/dataset) for quantization, evaluation to real local path to save the TFRecord format dataset generated previously during the data preparation stage.
cd examples/tensorflow/image_recognition/tensorflow_models/quantization/ptq
bash run_tuning.sh --config=resnet50_v1.yaml \
--input_model=/PATH/TO/resnet50_fp32_pretrained_model.pb \
--output_model=./nc_resnet50_v1.pb
Reference
Run Mix Precision (BF16 + FP32):
Refer to Mixed Precision
Convert Without Tuning Accuracy
This method is sample and convert more nodes to BF16 as possible. The accuracy of model would be lossed as unexpected.
python convert_bf16_without_tuning.py
from neural_compressor.experimental import MixedPrecision
converter = MixedPrecision()
converter.precisions = 'bf16'
converter.model = '/PATH/TO/resnet50_fp32_pretrained_model.pb'
optimized_model = converter()
optimized_model.save('nc_resnet50_v1_bf16.pb')
Convert With Tuning Accuracy
This method is accuracy driven and needs evaluation procedure. The accuracy of model would be lossed as expected, but less nodes are converted to BF16 compared with above method.
- Edit resnet50_v1.yaml
Add
mixed_precision:
precisions: 'bf16'
Like:
model:
name: resnet50_v1
framework: tensorflow
mixed_precision:
precisions: 'bf16'
evaluation:
accuracy:
dataloader:
...
metric:
...
- Run Python
python convert_bf16_with_tuning.py
from neural_compressor.experimental import MixedPrecision
converter = MixedPrecision('resnet50_v1.yaml')
converter.precisions = 'bf16'
converter.model = '/PATH/TO/resnet50_fp32_pretrained_model.pb'
optimized_model = converter()
optimized_model.save('nc_resnet50_v1_bf16.pb')
INT8 + BF16 + FP32
It’s possible to mix INT8, BF16, FP32 in a model to optimize performance. In this example, we could apply mixed precision on the quantized model: nc_resnet50_v1.pb. So we could get INT8 + BF16 + FP32 model.
python convert_bf16_without_tuning.py
from neural_compressor.experimental import MixedPrecision
converter = MixedPrecision()
converter.precisions = 'bf16'
converter.model = '/PATH/TO/nc_resnet50_v1.pb'
optimized_model = converter()
optimized_model.save('nc_resnet50_v1_int8_bf16.pb')
In the log, we could see there is one operation: MatMul to be converted to BF16. That would improve the performance a little more. If the quantized model has more operations are FP32, mixed precision could convert more to BF16 and gain better performance.
2022-08-04 19:50:01 [INFO] |**********Mixed Precision Statistics**********|
2022-08-04 19:50:01 [INFO] +-------------+--------+-------+-------+-------+
2022-08-04 19:50:01 [INFO] | Op Type | Total | INT8 | BF16 | FP32 |
2022-08-04 19:50:01 [INFO] +-------------+--------+-------+-------+-------+
2022-08-04 19:50:01 [INFO] | MaxPool | 1 | 1 | 0 | 0 |
2022-08-04 19:50:01 [INFO] | AvgPool | 1 | 1 | 0 | 0 |
2022-08-04 19:50:01 [INFO] | Conv2D | 53 | 53 | 0 | 0 |
2022-08-04 19:50:01 [INFO] | MatMul | 1 | 0 | 1 | 0 |
2022-08-04 19:50:01 [INFO] | QuantizeV2 | 1 | 1 | 0 | 0 |
2022-08-04 19:50:01 [INFO] | Dequantize | 1 | 1 | 0 | 0 |
2022-08-04 19:50:01 [INFO] | Cast | 2 | 0 | 1 | 1 |
2022-08-04 19:50:01 [INFO] +-------------+--------+-------+-------+-------+
Run Benchmark:
For performance:
bash run_benchmark.sh --input_model=./xxx.pb --config=resnet50_v1.yaml --mode=performance
Performance mode benchmark result:
Batch size = 1
Latency: xxx
Throughput: xxx
For accuracy:
bash run_benchmark.sh --input_model=./xxx.pb --config=resnet50_v1.yaml --mode=accuracy
Accuracy mode benchmark result:
Accuracy is x.xx
Batch size = 32
Using Intel® Distribution of OpenVINO™ Toolkit for Inference Acceleration
Intel® Distribution of OpenVINO™ Toolkit
OpenVINO™ is an open-source toolkit for optimizing and deploying AI inference with the following features:
- Boost deep learning performance in computer vision, automatic speech recognition, natural language processing and other common tasks
- Use models trained with popular frameworks like TensorFlow, PyTorch, and more
- Reduce resource demands and efficiently deploy on a range of Intel® platforms from edge to cloud

The scheme below illustrates the typical workflow for deploying a deep learning model that has been trained using OpenVINO™:

- Train your model with popular frameworks like TensorFlow* and PyTorch*, or pick a pre-trained model from open model zoo.
- Run Model Optimizer to perform static model analysis and produce an optimized Intermediate Representation (IR) of the model that can be inferred with OpenVINO™ Runtime.
- Use OpenVINO Runtime API to read an Intermediate Representation (IR), ONNX, or PaddlePaddle model and execute it on preferred devices.
- Tune and optimize the whole pipeline to improve final model performance by applying special optimization methods like quantization, pruning, preprocessing optimization, etc.
- Once everything is done, deploy your application with OpenVINO™
For more information, refer to OpenVINO™ online documentation.
Enable BF16/INT8 Inference with Intel® Deep Learning Boost
The default floating-point precision of a CPU primitive is FP32. On platforms that natively support BF16 calculations with AVX512_BF16 or AMX_BF16 extensions, the BF16 type is automatically used instead of FP32. This will achieve better performance. See the BFLOAT16 – Hardware Numerics Definition white paper for more details about the BF16 format.
Using BF16 precision provides the following performance benefits:
- Faster multiplication of two BF16 numbers because of the shorter mantissa of the BF16 data.
- Reduced memory consumption since BF16 data size is two times smaller than 32-bit float.
To check whether a CPU device can support the BF16 data type, use the openvino.runtime.Core.get_property to query the ov::device::capabilities property. It should contain BF16 in the list of CPU capabilities as shown below:
core = Core()
cpu_optimization_capabilities = core.get_property("CPU", "OPTIMIZATION_CAPABILITIES")
Use the benchmark_app to check whether BF16/INT8 is enabled when running inference:
- Install OpenVINO™ Development Tools and Install OpenVINO™ Runtime
- BF16
- Download FP32 model from open model zoo (or pick your own FP32 model), download horizontal-text-detection-0001 here as an example:
omz_downloader --name horizontal-text-detection-0001 --precisions FP32 -o . - Run benchmark app with -pc
benchmark_app -m ./intel/horizontal-text-detection-0001/FP32/horizontal-text-detection-0001.xml -pc - We can see some kernels are running with BF16 precision with both avx512 and amx instructions.

- Download FP32 model from open model zoo (or pick your own FP32 model), download horizontal-text-detection-0001 here as an example:
- INT8
- Download INT8 model from open model zoo (or pick your own INT8 model), download horizontal-text-detection-0001 here as an example:
omz_downloader --name horizontal-text-detection-0001 --precisions FP16-INT8 -o . - Run benchmark app with -pc
benchmark_app -m ./intel/horizontal-text-detection-0001/FP16-INT8/horizontal-text-detection-0001.xml -pc - We can see some kernels are running with INT8 precison with both avx512 and amx instructions.

- Download INT8 model from open model zoo (or pick your own INT8 model), download horizontal-text-detection-0001 here as an example:
Notes
Due to the reduced mantissa size of the BF16 data type, the resulting BF16 inference accuracy may differ from the FP32 inference, especially for models that were not trained using the BF16 data type. If the BF16 inference accuracy is not acceptable, switch to the FP32 precision.
C++:
ov::Core core;
core.set_property("CPU", ov::hint::inference_precision(ov::element::f32));
Python:
core = Core()
core.set_property("CPU", {"INFERENCE_PRECISION_HINT": "f32"})
If you use the benchmark_app, set -infer_precision to f32, for example:
benchmark_app -m ./intel/horizontal-text-detection-0001/FP32/horizontal-text-detection-0001.xml -pc -infer_precision f32
Data Analytics and Machine Learning Acceleration
As a branch of artificial intelligence, machine learning is currently attracting much attention. Machine learning-based analytics are also becoming increasingly popular. When compared to other analytics, machine learning can help IT staff, data scientists, and business teams in many types of organizations to quickly unleash the power of AI. Furthermore, machine learning offers many new commercial and open-source solutions, providing a vast ecosystem for developers. Developers can choose from a variety of open-source machine learning libraries such as Scikit-learn, Cloudera and Spark* MLlib.
Intel® Distribution for Python*
Intel® Distribution for Python* is a Python development toolkit for artificial intelligence software developers. It can be used to accelerate the computational speed of Python on the Intel® Xeon® Scalable Processor platform. It is available with Anaconda* and it can also be installed and used with Conda, PIP, APT GET, YUM, Docker*, and others.
Intel® Distribution for Python* features:
- Take advantage of the most popular and fastest growing programming language with underlying instruction sets optimized for Intel® architectures.
- Achieve near-native performance through acceleration of core Python numerical and scientific packages that are built using Intel® Performance Libraries.
- Achieve highly efficient multithreading, vectorization, and memory management, and scale scientific computations efficiently across a cluster.
- Core packages include Numba, NumPy, SciPy, and more.
Intel® Distribution of Modin*
Modin* is a drop-in replacement for pandas, enabling data scientists to scale to distributed DataFrame processing without having to change API code. Intel® Distribution of Modin* adds optimizations to further accelerate processing on Intel® hardware.
Using this library, you can:
- Process terabytes of data on a single workstation
- Scale from a single workstation to the cloud using the same code
Focus more on data analysis and less on learning new APIs

Intel® Distribution of Modin* Features:
- Accelerated DataFrame Processing
- Speed up the extract, transform, and load (ETL) process for large DataFrames
- Automatically use all of the processing cores available on your machine
- Optimized for Intel Hardware
- Scale to terabytes of data using Intel® Optane™ Persistent Memory on a single data science workstation
- Analyze large datasets (over one billion rows) using HEAVY.AI* analytics
- Compatible with Existing APIs and Engines
- Change one line of code to use your existing pandas API calls, no matter the scale. Instead of importing pandas as pd, simply import modin.pandas as pd by using this command: import modin.pandas as pd
# import pandas as pd import modin.pandas as pd df = pd.read_csv("my_dataset.csv")
-
- Use Dask*, Ray, or HEAVY.AI compute engines to distribute data without having to write code
- Continue to use the rest of your Python ecosystem code, such as NumPy, XGBoost, and scikit-learn*
- Use the same notebook to scale from your local machine to the cloud
Intel® Extension for Scikit-learn*
Intel® Extension for Scikit-learn* can seamlessly speed up your scikit-learn applications for Intel® CPUs and GPUs across single and multi-node configurations. This extension package dynamically patches scikit-learn estimators while improving performance for your machine learning algorithms.
The top benefits are:
- No up-front cost for learning a new API
- Integration with the Python* ecosystem
- Up to 100x better performance and accuracy than the standard scikit-learn

XGBoost* Optimized for Intel® Architecture
Starting with XGBoost* Version 0.81 and later, Intel® has been directly adding many optimizations to provide superior performance on Intel® CPUs. This well-known, machine-learning package for gradient-boosted decision trees now includes drop-in acceleration for Intel® architectures to significantly speed up model training and improve accuracy for better predictions.
Intel® oneAPI Data Analytics Library (oneDAL)
Intel® oneAPI Data Analytics Library (oneDAL) is a library that helps speed up big data analysis by providing highly optimized algorithmic building blocks for all stages of data analytics (preprocessing, transformation, analysis, modeling, validation, and decision making) in batch, online, and distributed processing modes.
The library optimizes data ingestion along with algorithmic computation to increase throughput and scalability. It includes C++ and Java* APIs and connectors to popular data sources such as Spark* and Hadoop. Python wrappers for oneDAL are part of Intel Distribution for Python.
In addition to classic features, oneDAL provides DPC++ SYCL API extensions to the traditional C++ interface and enables GPU usage for some algorithms.
The library is particularly useful for distributed computation. It provides a full set of building blocks for distributed algorithms that are independent from any communication layer. This allows users to construct fast and scalable distributed applications using user-preferable communication means.

Performance Data
Find the latest performance data for 4th gen Intel® Xeon® Scalable processors and 3rd gen Intel® Xeon® processors, including detailed hardware and software configurations.
References
Intel® Optimized AI Frameworks